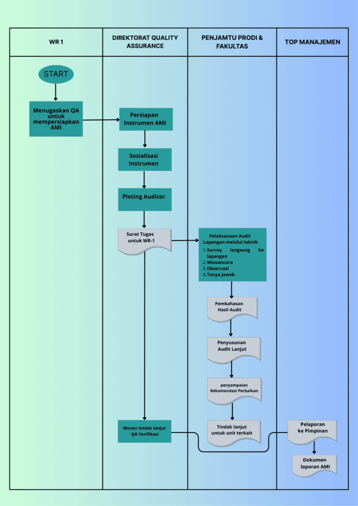
Mekanisme AMI